信州地域クラブ活動応援サイト
お知らせ
基本情報
長野県の情報
スポーツ庁からの基本情報
信州地域クラブ活動指導者人材バンク
「信州地域クラブ活動応援サポーター」認証制度
指導者向け
指導者向け事業
協議会資料一覧
事例紹介
地域運動部活動推進事業(モデル地区)による実践研究事例
県外先進事例
関連情報
指導者向け
HOME
指導者向け
指導者向け事業案内
指導者向け事業案内
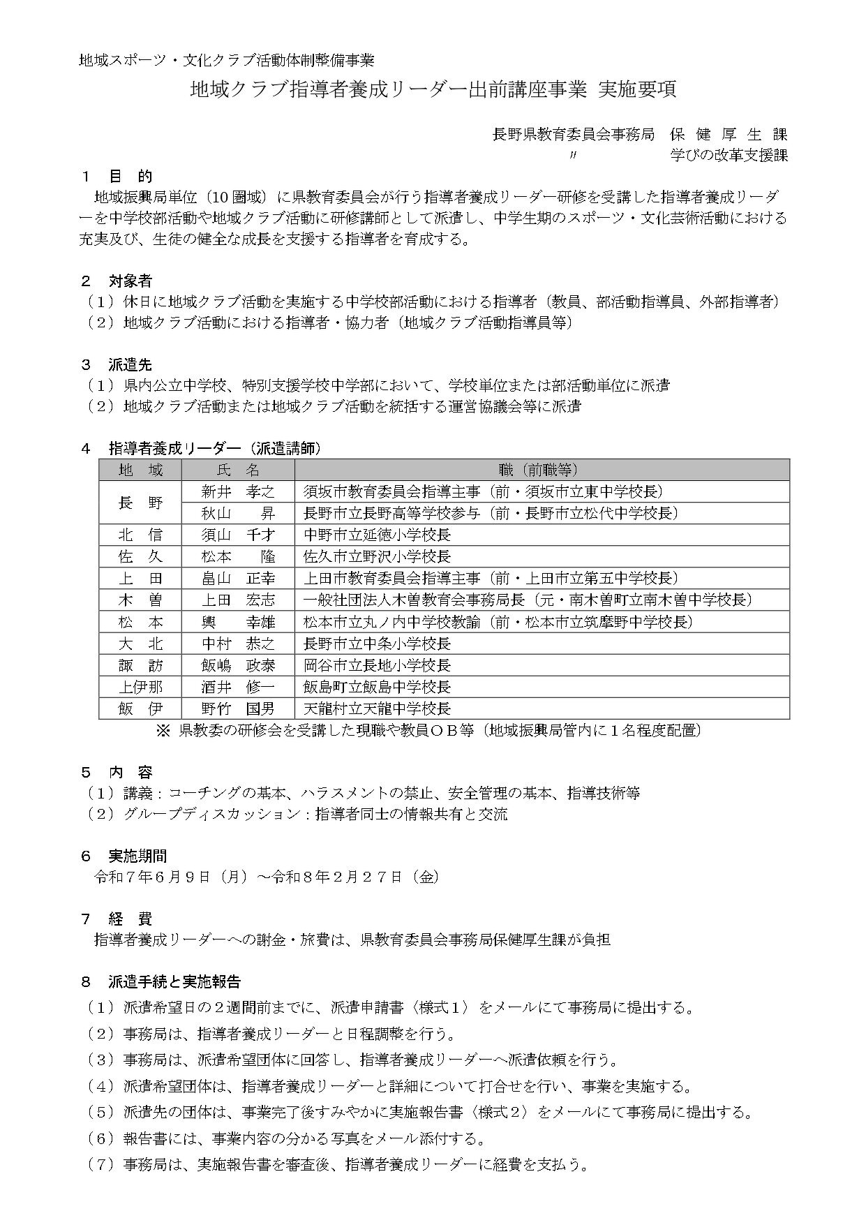
地域クラブ活動指導者養成リーダー出前講座事業
実施要項
派遣申請書・実施報告書
アスレティックトレーナー等巡回事業
アスレチックトレーナー等巡回事業要項
派遣申請・報告書